纤亿通-专注光纤通讯产品研发,欢迎您的光临
  新官网    中文   English   订阅
咨询热线:0755-27524036
首页> 行业资讯 > 一份1600KM跨省光网络传输项目的报价清单

行业资讯

一份1600KM跨省光网络传输项目的报价清单

[来源:纤亿通]  [日期:2022-12-07]  [点击数:4195] 
一份1600KM跨省光网络传输项目的报价清单

相信很多通信专业人员都会遇到长途骨干传输的项目,那么今天我们就来实际举例一下,一个100G容量带宽,1600km的长途传输项目到底需要多少钱?用单波10G方案和单波100G方案哪个划算?传输厂家的售前售后流程是如何?


首先,我们需要确定项目光缆是否已经铺设完毕,以及各机房点位拓扑图。



如图所示:北京到上海的直线距离差不多1300km,经过各拓扑点光缆距离接近1600km,我们选取北京---石家庄---郑州---武汉---合肥---上海/上海---合肥----徐州---济南-----天津----北京这两条线路组环网。


经过我们进行线路勘测,大概每60-80km选取一个中继点,部分节点也有超过120km的,但是这都不影响我们做传输配置。


首先,我们会给客户出一个详细的方案计划书

计划里面会有项目的具体实施以及规规划方案

然后,我们出一个10G的配置表,给大家看下预算。10G速率做超长距离传输要解决损耗,色散,信噪比等问题,相比于100G相干光传输,安装运维更加复杂。



以上是10路10G传输1600km的具体配配置清单,如果有需要请自行下载对比。


接下来我们再算下单波100G传输1600km所需要的预算,100G相比于10G不需要考虑色散问题,中继点直接用放大器中级放大,安装调试相对10G更加简单高效。



通过对比我们可以看出,单波100G的方案相比于10X10G方案大大节省了成本,大约节省了78万,平均下来每个点的成本不到6万元。


这样看来一个1600km的长传项目,不同的方案配置,报价在115~200万之间不等,具体取决于您选用哪种速率的配置,当然,10G的速率更加灵活,适合企业专网小颗粒带宽传输,100G适合运营商骨干网和数据中心大带宽传输。


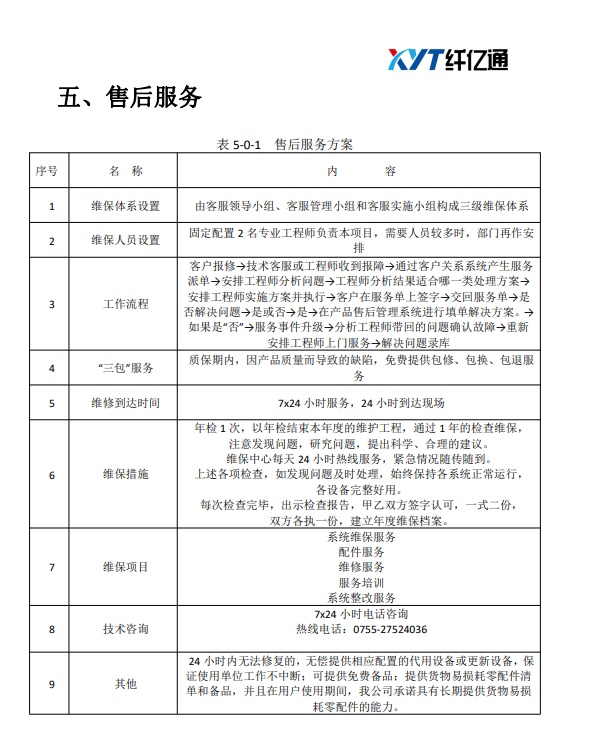
对于超长距离传输项目来说,售前售后也是非常重要的,下面是一个完整的售后流程和内容,帮助你在选择供应商的时候做一个参考。


纤亿通从方案设计到设备供应,再到售后安装调试,都可以提供专业的服务,更多相关产品和方案欢迎咨询!



返回新闻页
  • 0755-27524940
  • 0755-27524036

隐私保护  |   法律声明  |   在线留言  |   网站导航  |   网站地图  |   文档下载  |  咨询热线:0755-27524036  |   订阅
深圳纤亿通科技有限公司版权所有 转载必究 Copyright 2010-2019 poptimes CO.,Ltd. All rights reserved.    备案号:粤ICP备14020946号

友情链接: 光创未来| fiber168| 纤亿通光源放大器网站| 纤亿通光模块网站| 纤亿通保偏无源器件网站| 纤亿通OTN网站

分享到
  QQ空间 新浪微博 人人网 腾讯微博 网易微博 更多平台